Calculs des engrenages beveloïds encore plus performant >> De nouvelles possibilités pour le calcul des engrenages
Related Vendors

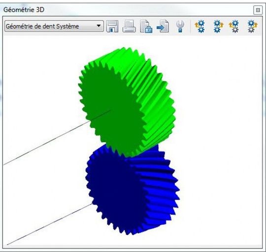
Dans KISSsoft, les engrenages beveloïds constituent désormais un nouveau module de calcul (module ZH1). En ce qui concerne la conception et le dimensionnement des engrenages beveloïds, les normes des roues cylindriques sont appliquées, pour lesquelles la prise en compte des spectres de charge est également possible. Pour optimiser le contact des dents des modèles 3D, les modifications ordinaires des flancs comme les corrections d'angle d'hélice ou les bombés négatifs sont disponibles. Enfin, le contact des dents s'évalue par l'analyse de contact graphique, et les modèles peuvent être exportés à des fins d'analyse FE, de fraises à 5 axes ou d'édition d'éléments de mesure. <<
(ID:43140490)
